2026福字印刷门神年画印刷

2026福字印刷门神年画印刷 2026福字印刷门神年画印刷 2026福字印刷门神年画印刷 2026福字印刷门神年画印刷 2026福字印刷门神年画印刷 2026福字印刷门神年画印刷
¥480.00 销量:0
2026福字印刷门神年画印刷
规格选择
- 详情介绍 -
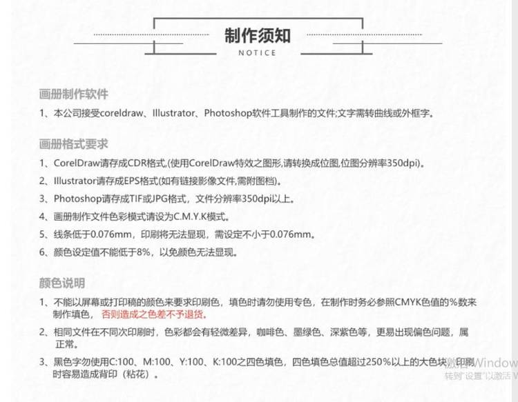
2026福字印刷门神年画印刷 2026福字印刷门神年画印刷 2026福字印刷门神年画印刷 2026福字印刷门神年画印刷 2026福字印刷门神年画印刷 2026福字印刷门神年画印刷 2026福字印刷门神年画印刷 2026福字印刷门神年画印刷 2026福字印刷门神年画印刷